门卫突发疾病全方位应对处理解析,视频教程大集合
在现代社会,随着监控设备的普及和互联网的发展,我们经常会遇到各种突发情况的视频。“门卫突发疾病视频”是近年来受到广泛关注的一类,本文将围绕“门卫突发疾病视频大全”这一主题,介绍相关视频内容,分析门卫突发疾病的常见类型...
今日棕油行情大揭秘,最新价格分析与趋势预测
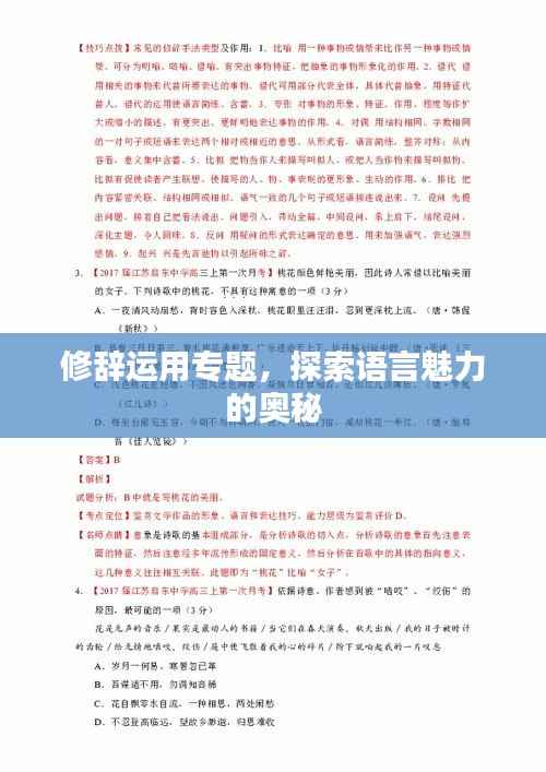
随着全球经济的不断发展和市场的日益繁荣,油脂油料市场的行情变化备受关注,棕榈油作为全球主要的油脂来源之一,其价格行情对于相关产业和消费者都具有重要的影响,本文将为您带来今日棕油最新价行情的分析。全球棕榈油市场概况棕榈...
范县东街最新热点新闻速递
范县东街是当地繁华的商业街区之一,也是人们获取信息的重要场所,本文将为您带来范县东街新闻头条的最新消息,让您了解当地发生的重要事件和动态。范县东街的新发展范县东街作为当地商业繁华区域,近年来不断迎来新的发展机遇,当地...
修辞运用专题,探索语言魅力的奥秘
语言是人类交流的基本工具,而修辞则是使语言更具表现力和艺术性的重要手段,本文将围绕“修辞运用专题”展开,探讨修辞在日常生活中的运用,以及如何通过修辞提升语言表达的效果。修辞的基本概念修辞,即修饰文辞,是通过巧妙运用语...
临海美食盛宴与独家旅游攻略,带你领略城市味蕾之旅!
临海,这座美丽的海滨城市,以其丰富的美食和独特的旅游资源吸引着无数游客,你可以感受到浓郁的地方风情,品尝到地道的美食,同时享受到美丽的自然风光,本篇攻略将带你领略临海的美食与旅游魅力。美食篇临海美食丰富多样,独具特色...
清远最新消息独家爆料
清远,这座美丽的城市,今日又迎来了新的消息,在这个充满活力的地方,总是有着不断前行的步伐和日新月异的变化,让我们一同来关注一下,清远今日发布的最新消息。经济发展再获新突破据最新消息,清远市在经济领域取得了新的突破,今...
大年十一励志语录,激发潜能,开启新征程
随着春节的脚步渐行渐远,我们迎来了充满希望和激情的大年十一,在这个特殊的时刻,让我们以简短的励志语录为指引,激发内心的力量,迎接新的挑战和机遇。坚定信念,勇攀高峰1、梦想不会逃跑,只是你没追上去。2、大年十一,立志向...
东海今日最新报价,市场深度解析,投资机遇一手掌握
随着全球经济一体化的深入发展,海洋经济的重要性日益凸显,东海作为我国重要的海域之一,其相关资源的价格动态一直备受关注,本文将为您带来东海最新的今日报价,助您洞悉市场动态,把握投资机遇。东海概述东海位于我国东部沿海地区...
关于突发意外的诗句,表示突发意外的成语
突如其来的风暴人生路漫漫,风雨常相伴,谁料风云突变,晴天霹雳降。忽闻雷鸣震天地,电闪映夜空,世间无常,谁能料,何时遇风暴。意外的邂逅世间万象皆偶然,相遇相知皆缘分。忽逢故人于街角,笑谈往事泪满巾。回首...
励志箴言,婆家智慧语录,激励你前行
在人生的旅途中,我们总会遇到各种挑战和困难,面对这些困境,我们需要励志的话语来鼓舞士气,激发内心的力量,婆家励志语录,正是这样一系列富有智慧和鼓舞人心的语句,它们源自婆家人的生活经验和智慧,为我们提供了宝贵的启示。什...














蜀ICP备2022005971号-1